Tugas Pertemuan 4 PPL

Nama : Frederick Yonatan Susanto

NRP : 5025211121

Kelas : PPL A

Tahun Ajaran : 2023/2024 (Genap)

    Pada pertemuan keempat di kelas PPL A, kita diminta untuk mengamati/mencari informasi sebuah aplikasi kemudian menggambarkan bagaimana bentuk arsitekturnya dan menjelaskan tugas serta tanggung jawab dari setiap komponen dalam arsitektur tersebut. Referensi dapat dicari dari paperwork, jurnal, maupun dokumentasi aplikasi. 

    Referensi yang saya ambil yaitu "IMPLEMENTASI ARSITEKTUR MICROSERVICES PADA APLIKASI POINT OF SALE TOKO FLYOVER STIKER".



Software Architecture



Teknologi terus berkembang, memudahkan pengembangan aplikasi seperti Point of Sale (POS) yang membantu dalam pencatatan transaksi penjualan, kontrol persediaan, dan monitoring laporan penjualan. Pengembangan aplikasi umumnya menggunakan arsitektur monolitik untuk aplikasi kecil, tetapi ini sulit diterapkan pada skala besar. Arsitektur microservices menjadi solusi dengan membagi layanan besar menjadi layanan kecil. Sebuah penelitian mengimplementasikan arsitektur microservices pada aplikasi POS untuk toko "Flyover Stiker" dengan menggunakan tahapan Systems Development Life Cycle (SDLC). Aplikasi ini terbagi menjadi 6 layanan dan telah diuji dengan framework Cypress.

A. Arsitektur Sistem

1. Arsitektur Microservis 

    Metode penelitian yang digunakan dalam pembuatan aplikasi Point of sale dengan arsitektur microservices menggunakan SDLC (Software Development Life Cycle).    

Berikut merupakan rancangan model arsitektur microservices yang dibuat dengan membagi layanan menjadi 6 yaitu layanan API-gateway, user, produk, order, payment, dan kurir.


Gambar 1. Model Arsitektur Microservices

    Gambar 1 merupakan rancangan model Arsitektur Microservices untuk aplikasi POS. Setiap permintaan (request) yang dilakukan dari aplikasi Front-end merujuk pada layanan (service) yang bernama API Gateway. API Gateway berfungsi sebagai perantara antara request dari aplikasi frontend ke service - service yang dipanggil oleh user dari aplikasi front-end. Komunikasi antara aplikasi Front end, API gateway dan service - service lainnya dalam Arsitektur Microservices menggunakan Rest (Representational State Transfer) merupakan bentuk komunikasi antar web service melalui HTTP (Hypertext Transfer Protocol).

  • Microservices

    Microservices Microservices atau disebut arsitektur microservices merupakan gaya arsitektur untuk pengembangan aplikasi dengan membagi layanan (services) besar menjadi service - service kecil. Tujuan utama penggunaan arsitektur microservice adalah memecahkan layanan yang kompleks menjadi lebih kecil dan  sederhana untuk tujuan fungsionalitas umum. Setiap service yang pisahkan harus lebih sederhana atau kecil bertujuan untuk memudahkan dalaman maintenance, develop, tested dan mudah di scale (Resende D & Osman P,. 2019). 

Beberapa hal yang harus diperhatikan dalam pembuatan aplikasi dengan arsitektur microservice yaitu: 

1. Ketergantungan (Dependencies) Arsitektur microservices adalah teknologi agnostic, ketergantungan berbeda untuk setiap layanan yang berbeda mungkin muncul. 
2. Kompleksitas (Complexity) Aplikasi yang kecil, kompleksitas bootstrap lebih besar dibandingkan dengan monolitik 
3. Pengujian (End to end testing) Menjadi lebih kompleks untuk pengujian end to end test, karena jumlah service untuk saling terhubung pasti lebih besar dari pada aplikasi dengan arsitektur monolitik.

  • Software Development Life Cycle (SDLC) 
    SDLC adalah metode pengembangan aplikasi yang umum digunakan dalam membangun atau mengembangkan sistem informasi. Rekayasa perangkat lunak, konsep SDLC mendasari berbagai jenis metodologi pengembangan perangkat lunak. Metodologi-metodologi ini membentuk suatu kerangka kerja untuk perencanaan dan pengendalian pembuatan sistem informasi, yaitu proses pengembangan perangkat lunak (Susanto, R dan Andriana, A, 2016). Terdapat beberapa model dalam pengembangan dengan metode SDLC yaitu waterfall, prototype, interative, rapid application development dan lainnya. 

Tahapan dalam pengembangan aplikasi menggunakan metode SDLC dengan model waterfall yaitu: 

1. Analisis, terdiri dari analisis kebutuhan fungsional dan non-fungsional. 
2. Perancangan, melakukan pembuatan rancangan sistem UML, baik dari alur sistem, rancangan database dan rancangan user interface. 
3. Implementasi menggunakan koding bahasa pemrograman Javascript terhadap racangan sistem yang telah dibuat sebelumnya. 
4. Pengujian dilakukan pengujian end to end terhadap sistem yang telah dibuat. 
5. Pemeliharaan (maintenance) melakukan perawatan dan monitoring terhadap aplikasi yang telah berjalan. 

B. Rancangan UML

    Unified Modeling Language (UML) Unified Modeling Language adalah sebuah teknik pengembangan sistem yang menggunakan bahasa grafis sebagai alat untuk mendokumentasi dan melakukan spesifikasi pada sistem (Mulyani S,. 2017). UML adalah metode perancangan untuk pengembangan sistem yang berorientasi object dan juga sebagai alat pendukung perancangan sistem. Terdapat beberapa jenis diagram UML yang dapat digunakan sebagai alat perancangan sistem antara lain adalah Use Case Diagram, Activity Diagram, Sequence Diagram dan Class Diagram.

1. Use Case Diagram

   Use case diagram terdiri dari use case untuk hak pengguna user dan admin. Berikut merupakan rancangan use case untuk hak pengguna user:


Gambar 1. Use Case Diagram User

    Gambar 1 merupakan use case untuk hak akses user, setelah user melakukan login / daftar akun, user dapat melakukan transaksi pemesanan produk pada halaman utama. User dapat mengakses dan melihat status data transksi yang telah dilakukan sebelumnya. User juga dapat melakukan pengubahan data profil seperti data alamat, email dan password pada halaman profil. 

Berikut merupakan rancangan use case untuk hak pengguna admin:


Gambar 2. Use Case Diagram Admin

    Gambar 2 merupakan use case untuk pengguna dengan hak akses pengguna admin. Admin dapat melakukan transaksi pemesanan produk, jika user atau pembeli melakukan transaksi secara langsung (offline) pada toko dengan pilihan pemesanan pada aplikasi adalah pembayaran langsung. Admin dapat melakukan manajemen produk dan kategori untuk mengatur jumlah stok barang dan jenis kategori barang pada halaman produk. Admin dapat memanajemen data pesanan yang dilakukan oleh user secara online seperti mengubah status pemesanan dan menambahkan nomor resi pengiriman pada halaman dashboard. Admin dapat mengubah data alamat, email dan password pada halaman profil.

2. Activity Diagram

    Activity diagram menggambarkan bagaimana alur aktivitas yang terjadi dalam sistem, bagaimana tiap - tiap aktivitas saling berinteraksi dengan aktivitas lain dan sampai bagaimana berakhirnya suatu aktivitas. Berikut merupakan activity untuk proses order dan proses pembayaran:


Gambar 3. Activity Diagram Proses Order

    Gambar 3 merupakan bentuk activity untuk proses order. Setelah user login, pada aplikasi ditampilkan halaman utama pada halaman tersebut dilakukan request data produk kepada backend microservices dan ditampilkan pada aplikasi, lalu user dapat memilih produk yang ingin dipesan. Halaman checkout melakukan request ke backend microservices untuk data produk, user dan estimasi pengiriman lalu user memilih jenis jasa pengiriman, konfirmasi data yang dipesan dan backend microservices memproses menyimpan data order, setelah order berhasil dirahkan pada halaman pembayaran dan activity berakhir.

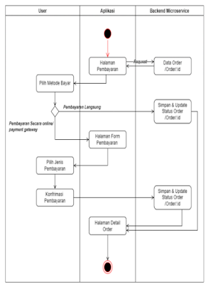
Berikut activity diagram proses pembayaran:


Gambar 4. Activity Diagram Proses Pembayaran

    Gambar 4 merupakan bentuk activity untuk pembayaran. Activity dimulai pada halaman pembayaran dengan meminta data order dari backend microservices lalu user diminta untuk memilih metode pembayaran. Opsi metode bayar terbagi menjadi dua yaitu pembayaran secara langsung dan melalui payment gateway, jika memilih pembayaran langsung user melakukan pembayaran melalui toko secara offline yang diproses oleh admin  dan jika metode pembayaran melalui payment gateway user akan diarahkan ke halaman form pembayaran lalu user pilih jenis pembayaran, konfirmasi pembayaran, dan backend microservices secara otomatis melakukan update status order setelah sukses ditampilkan halaman detail order dan activity berakhir.

3. Sequence Diagram

    Sequence diagram menggambarkan bagaimana alur interaksi antara object yang terjadi pada aplikasi secara dinamis. 


Gambar 5. Sequence Diagram Order

    Gambar 5 merupakan sequence diagram untuk proses order. Pertama kali user ditampilkan halaman produk / utama. User diminta untuk memilih data produk yang ingin dipesan, setelah memilih produk yang dipesan, lalu bagian back end microservice menyimpan data produk, setelah data berhasil disimpan backend microservice melakukan request data keranjang, user dan kurir lalu user diarahkan pada halaman checkout lalu user diminta untuk memilih jasa pengiriman, setelah user memilih jasa pengiriman lalu data order disimpan oleh backend microservices, setelah data order disimpan pada aplikasi akan ditampilkan halaman pembayaran. 


Gambar 6. Sequence Diagram Pembayaran

    Gambar 6 merupakan proses pembayaran dilakukan setelah user melakukan pembuatan order pada halaman produk. Petama kali user diminta untuk memilih metode pembayaran, jenis metode pembayaran yang disediakan yaitu pembayaran secara langsung yang dilakukan secara langsung pada toko dan pembayaran secara online (payment gateway). Pilihan pembayaran secara langsung pada backend microservice secara otomatis melakukan penyimpanan data order dan mengupdate status pemesanan dan jika memilih pembayaran dengan payment gateway user diminta memilih jenis pembayaran yang disedikan oleh payment gateway setelah memilih jenis pembayaran secara otomatis back end microservice mem-validasi pembayaran dan merubah status pembayaran, lalu user diarahkan pada halaman detail order. 

4. Class Diagram

    Class diagram microservices menggambarkan bentuk interaksi antara class yang saling berkaitan pada aplikasi microservices.

Gambar 7. Class Diagram Microservices

    Berdasarkan gambar 7. class diagram terdapat tujuh class yang saling terhubung. Class user memiliki atribut id_user, nama_user, email, password dan nomor_handphone, Class refresh_token memiliki atribut yang tediri dari id_token, user_id dan token, class alamat terdiri dari atribut id_alamat, id_user, alamat_kirim dan kodepos, class produk terdiri dari id_produk, id_category, nama_produk, gambar, harga dan stok, class category terdiri dari id_categori dan nama_category, class order terdiri dari id_order, id_user, id_alamat, nomor_kurir, nomor_invoice, biaya_pengiriman, estimasi_pengiriman, destination_pengiriman, status_ pembayaran, metode_pembayaran dan status. Class Order_item terdiri dari atribut id_item, id_produk, id_order dan jumlah. 

C. Implementasi

1. Halaman Login

    Halaman Login merupakan halaman yang ditampilkan sebelum pengguna atau admin dapat masuk aplikasi. 

Gambar 8. Halaman Login

    Gambar 8 merupakan bentuk output tampilan untuk halaman login dan telah ditambahkan validasi untuk setiap inputan pada form login. 

2. Halaman Beranda

    Halaman beranda ditampilkan setelah pengguna melakukan login, pada halaman beranda ditampilkan data produk dalam bentuk komponen card dan terdapat komponen keranjang yang berisi draft data produk yang ingin dipesan. 


Gambar 9. Halaman Beranda

    Gambar 9 merupakan output untuk tampilan halaman beranda, pada halaman beranda ditampilkan data produk dan data keranjang serta metode jenis pembayarannya.

3. Halaman Pengiriman

    Halaman pengiriman ditampilkan ketika pengguna memilih menggunakan jasa pengiriman (courier service) pada saat melakukan order di halaman beranda. 


Gambar 10. Halaman Pengiriman

    Gambar 10 merupakan tampilan output halaman pengiriman yang berisikan data alamat pemesan, form untuk memilih jasa kurir, data produk yang dipesan dan rincian jumlah pembelian barang.

4. Halaman Form Pembayaran

    Tampilan form pembayaran merupakan tampilan yang disedakan oleh penyedia layanan Payment Gateway yaitu Midtrans yang digunakan untuk menangani pembayaran secara online.


Gambar 11. Halaman Form Pembayaran

    Gambar 11 form pembayaran berisikan list metode pembayaran yaitu pembayaran memalui e-wallet, transfer melalui bank dan kartu kredit pada pengujian, metode pembayaran yang digunakan adalah menggunakan transfer melalui bank dan kartu kredit.

5. Halaman Dashboard

    Halaman Dashboard berisi data laporan pemesanan, stok produk dan jumlah pendapatan bulanan.


Gambar 12. Halaman Dashboard

    Gambar 12 halaman dashboard ditampilkan komponen dalam bentuk card yang berisi data total penjualan bulan, jumlah produk, dan jumlah transaksi, serta ditampilkan komponen table yang berisi semua data order yang telah dibuat oleh user dan terdapat komponen untuk mengurutkan data order berdasarkan nomor_invoice, status_order dan tanggal_order. 

D. Kesimpulan

    Berdasarkan hasil analisis, perancangan, implementasi dan pengujian yang telah dilakukan, disimpulkan bawah Implementasi Arsitektur Microservices aplikasi POS (point of sale) pada toko Flyover Sticker telah berhasil dilakukan. Aplikasi Microservices dibagi menjadi dua bagian yaitu aplikasi front end dan aplikasi backend yang terdiri dari beberapa layanan service yang telah dibagi menjadi 6 (enam) buah layanan kecil. Aplikasi Microservices telah diterapkan keamanan untuk tiap service dengan menerapkan sistem tokenisasi sebagai autentikasi untuk mengakses suatu service. Testing dilakukan dengan metode end-toend testing secara otomatis (automated testing) menggunakan framework testing yaitu Cypress. Pengujian yang dilakukan yaitu proses login, registrasi, menampilkan halaman utama, melakukan manajemen data produk dan kategori, melakukan proses transaksi, menampilkan pop-up snap pembayaran payment gateway dari midtrans, menampilkan data pengiriman (shipment), menampilkan data pemesanan, menampilkan detail data pesanan, melakukan manajemen data profil, menampilkan data laporan penjualan dan melakukan proses logout. Berdasarkan pengujian end-to-end yang dilakukan, test case yang dibuat telah berhasil memenuhi kebutuhan untuk setiap test case yang dibuat pada setiap halaman aplikasi. 

Daftar Pustaka



Comments

Popular posts from this blog

Tugas Pertemuan 11 PPB

EAS PPB

Tugas Pertemuan 12 PPB